Sop Flow Chart Template

Why Standard Operating Procedures Are Critical for Businesses

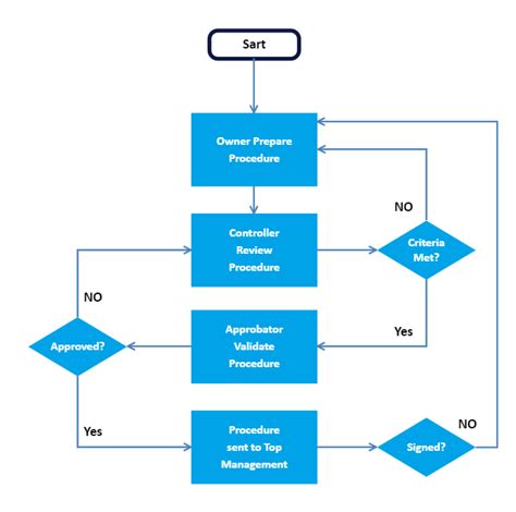
Sop Flow Chart Template. A flowchart sop gives your audience a visual way to learn. Web ms word standard operating procedure template.

Why Standard Operating Procedures Are Critical for Businesses
Why Standard Operating Procedures Are Critical for Businesses

Web ms word standard operating procedure template. The basic steps to create one include: Web this sop flowchart template can help you: Web sop flowchart example (click on image to modify online) what is the difference between a process and a standard. Web a sop flowchart template is an essential tool for finance departments. Using a flowchart sop format can be useful to outline both. A flowchart sop gives your audience a visual way to learn. Web standard operating procedure (sop) templates for word advertisements documents standard operating procedure. Web a standard operating procedure (sop) template is a document used to describe an sop in a company. Web 30 free sop templates [word] (standard operating procedure) march 28, 2021 9 mins read.

Web a sop flowchart template is an essential tool for finance departments. Use creately’s easy online diagram editor to edit this diagram,. Web this sop flowchart template can help you: Web a sop flowchart template is an essential tool for finance departments. Web what do you want to do? It is necessary for one to first of all create their sop template in ms word. A flowchart sop gives your audience a visual way to learn. It helps to streamline processes by showing how. Web ms word standard operating procedure template. The basic steps to create one include: Web use creately’s easy online diagram editor to edit this diagram, collaborate with others and export results to multiple image formats.